KTC
home
About KTC

Corporate Information

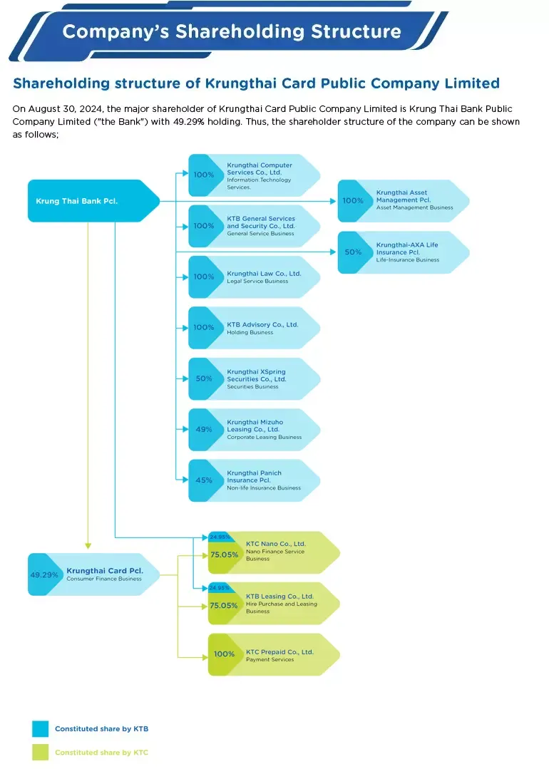
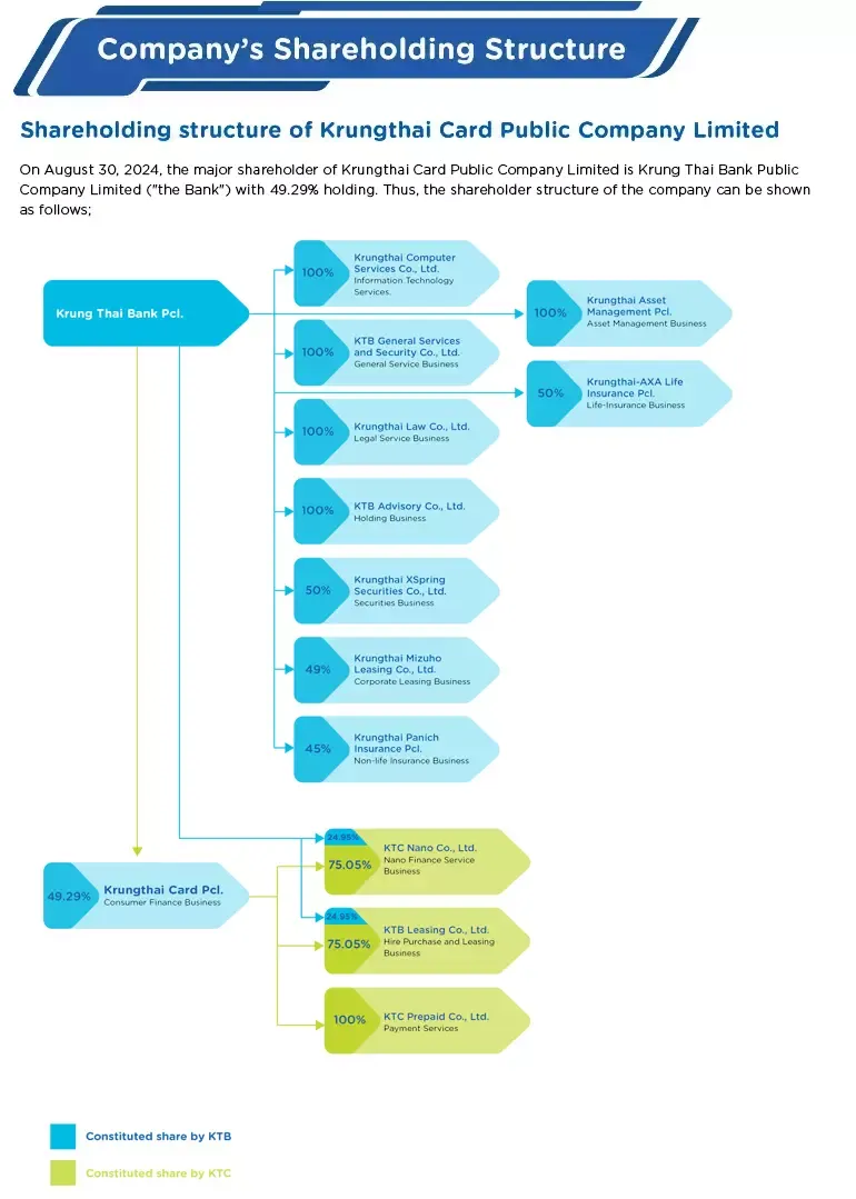
On August 30, 2024, the major shareholder of Krungthai Card Public Company Limited is Krung Thai Bank Public Company Limited (“the Bank”) with 49.29% holding. Thus, the shareholder structure of the company can be shown as follows;

Constituted share by KTB
Constituted share by KTC
As of 30th August 2024